Icade et Verdiflor valident le renouvellement de la labellisation EcoJardin sur le parc Paris Orly-Rungis
Le label EcoJardin, qu’est-ce que c’est ?
Le label EcoJardin est la référence nationale en matière de gestion écologique des espaces verts. Créé en 2012 par Plante & Cité, il s’appuie sur un référentiel technique conçu avec des collectivités, des entreprises et des réseaux professionnels afin d’accompagner la transition écologique des pratiques d’entretien.
Son objectif est double :
- Diffuser les bonnes pratiques en matière de gestion des sols, de l’eau, de la biodiversité et des déchets verts.
- Valoriser les sites exemplaires qui mettent déjà en œuvre ces démarches responsables.
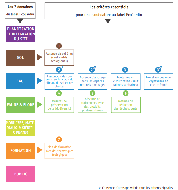
Attribué pour trois ans à l’issue d’un audit indépendant, le label évalue les espaces verts selon sept grands domaines (planification, sol, eau, faune & flore, matériels et matériaux, formation, relation au public). Pour obtenir la labellisation, certains critères essentiels doivent obligatoirement être respectés : absence de pesticides chimiques de synthèse, gestion raisonnée de l’arrosage, préservation de la biodiversité, valorisation des déchets verts, entre autres.
Aujourd’hui, plus de 864 sites en France sont labellisés EcoJardin, qu’il s’agisse de parcs urbains, de cimetières, de jardins partagés, de sites d’entreprises ou encore de parcs d’activités. Cette reconnaissance témoigne de la dynamique collective engagée en faveur d’une gestion plus durable et respectueuse de l’environnement.

Les critères « essentiels », des prérequis à l’obtention du label.
La gestion écologique de Verdiflor sur le Parc Icade Paris Orly-Rungis
Situé aux portes de Paris, le parc d’activité de Paris Orly-Rungis s’étend sur près de 60 hectares, dont 400 000 m² de surfaces bâties. Propriété d’Icade, il accueille une grande diversité d’entreprises et constitue l’un des pôles économiques majeurs du sud francilien.
Depuis plusieurs années, Icade déploie une politique environnementale volontariste : généralisation des démarches HQE et BREEAM pour les constructions nouvelles, adoption du zéro phyto dès 2011. La biodiversité est au cœur de cette stratégie, en lien avec CDC Biodiversité, avec qui Icade a développé des indicateurs de suivi pour mesurer l’efficacité des pratiques mises en œuvre sur ses sites.
Dans ce cadre, la gestion des espaces verts du parc a été confiée à Verdiflor, avec pour objectif d’en faire un modèle de gestion écologique qui s’articule autour de plusieurs points forts mis en lumière par le label :
- Gestion des sols
La gestion des sols repose sur une approche circulaire et vertueuse. Les déchets verts issus de l’entretien sont broyés pour produire du paillage, tandis que les feuilles mortes collectées sur le site sont compostées et réutilisées dans les nouvelles plantations. Les désherbages privilégient des méthodes mécaniques ou manuelles, et certaines zones sont volontairement enherbées ou couvertes de plantes couvre-sol. Avant chaque projet de construction, des études de sols sont systématiquement réalisées afin de prévenir tout risque de pollution et d’adapter les aménagements.
- Gestion de l’eau
La consommation d’eau est optimisée grâce à une stratégie fondée sur la sobriété et l’efficacité. L’arrosage est réservé aux jeunes plantations durant leurs premières années, et piloté par un système intelligent ajustant les apports aux conditions climatiques. Les consommations sont suivies mensuellement afin de détecter rapidement d’éventuelles anomalies. Des solutions complémentaires – noues végétalisées, récupérateurs d’eaux pluviales, paillage systématique et maintien de hautes herbes – réduisent encore la pression sur la ressource.
- Intégration de la biodiversité
La biodiversité est au cœur de la gestion du parc, guidée par un diagnostic écologique complet et des suivis ciblés sur les oiseaux nicheurs, les chauves-souris et les pollinisateurs. Le site accueille deux grandes prairies fleuries fauchées de manière différenciée, des haies diversifiées, des plantations d’espèces locales ainsi que des aménagements favorables à la faune : nichoirs, hôtels à insectes, gîtes, tas de bois mort et haies vives. La surveillance des espèces invasives et leur arrachage complètent ce dispositif.
- Sciences participatives
Pour enrichir les connaissances écologiques et impliquer ses équipes, Verdiflor fait appel à Nabi Ecology. Ce partenariat permet de déployer des protocoles de sciences participatives, tels que Florilèges (suivi de la flore des prairies) et Propage (suivi des pollinisateurs). Ces démarches contribuent à la formation des équipes et à l’évaluation continue de l’efficacité des pratiques de gestion.
- Communication et sensibilisation
La dimension pédagogique est pleinement intégrée à la gestion du site. Les occupants bénéficient d’outils variés : panneaux d’information sur la faune et la flore, affichages et stickers écoresponsables, ainsi que des actions de sensibilisation ponctuelles, notamment lors de la Semaine du développement durable. L’initiative « Pause Nature », déployée par Icade, invite par ailleurs les usagers à découvrir les aménagements écologiques et à adopter des gestes respectueux de l’environnement.
À travers ces actions, le parc d’activité de Rungis démontre qu’une gestion écologique peut être mise en œuvre de manière concrète sur un site d’envergure. L’approche portée par Verdiflor et Icade repose autant sur la sobriété des pratiques que sur la valorisation de la biodiversité et l’implication des usagers. Elle illustre que la transition écologique des espaces d’activité est possible et passe avant tout par une gestion attentive, des choix techniques adaptés et un suivi rigoureux dans la durée.
Exemple d’une zone en gestion différentiée : laisser pousser une parte des pelouses pour créer des zones de prairie favorables aux insectes floricoles
La gestion écologique permet de concilier esthétique et intérêt pour la biodiversité